四川大学体育学院2026年普通招考博士研究生招生简章
2025年度博士招生工作已全部结束,目前部分院校已进入2026年博士招生阶段,接下来华慧考博老师将持续为大家更新2026年博士招生考试折最新情况。请大家即时关注华慧考博网(www.hhkaobo.com)老师为大家更新2026年国内各院校的博士招生信息及备考经验指南!
欢迎广大考生咨询(微信号huahuikaobo),华慧考博官方电话(4006224468),QQ群(611435032)入群确认信息请填写(华慧考博咨询老师)加入群以后,请务必修改你的群名片为你的姓名。谢谢配合!
四川大学体育学院2026年普通招考博士研究生招生简章
我单位2026年博士研究生全部实行“申请-考核”制招生。
一、招生计划
我单位2026年计划招收博士研究生总计7人。实际招生人数待国家下达2026年招生计划后做适度调整。
我单位除国家专项计划外,不招收定向生;全日制非定向生的人事档案原则上必须转入学校。
二、报名
(一)报考基本条件
1.考生须思想品德良好,身体健康,具备《四川大学2026年博士研究生招生章程》规定的各项报考条件(见四川大学研究生院网站)。
2.我单位2026年只招收全日制体育专业博士研究生,招生学科方向为:“体育教育与运动训练”、“体育管理与体育产业”和“运动康复与健康管理”。原则上报考人须有相关专业经历。
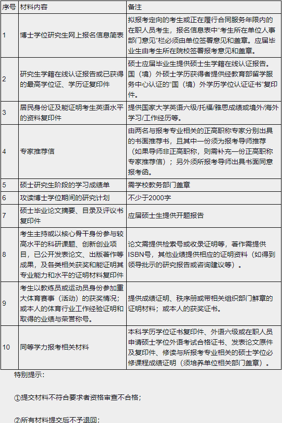
(二)博士入学申请材料清单

特别提示:
①提交材料不符合要求者资格审查不合格;
②所有材料提交后不予退回;
③材料接收过时不再受理。
考生应认真了解并严格按照报考条件及相关政策要求选择填报志愿,按要求准确填写报名信息并提供真实材料。因不符合我院博士研究生报考条件及相关政策要求,或因信息填写错误、填报虚假信息,或提供材料不符合要求、违反学术道德规范等造成后续不能参加考核或录取的,后果由考生本人承担。
所有考生均应对本人网上报名信息进行认真核对,报名信息经考生提交后一律不作修改,若确需修改的,应在网上报名截止前重新报名。
(三)网上报名和缴费
网上报名和缴费时间为2025年11月27日9:00至2025年12月17日22:00。考生报名前务必仔细阅读《四川大学2026年博士研究生招生章程》和我单位博士研究生招生简章、招生专业目录,按要求完成网上报名和缴费。未在规定时间内进行报名和缴费者视为报名无效,不能进入下一环节。
(四)提交申请材料
符合报考条件的人员须下载“提交博士入学申请材料自查表”和“提交博士入学成果类材料自查表”,按顺序整理材料(见(二)博士入学申请材料清单),装订成册(参考毕业论文装订方式),并在2025年12月22日17点前(含)前将装订成册的申请材料寄出(寄/送地址:四川省成都市一环路四川大学望校区体育馆体育科学研究所办公室;联系人:沈老师;联系电话:028-85418123;邮编:610041)。
三、选拔程序
(一)资格审查
我院将根据考生的网上报名情况和提交的入学申请材料进行严格的资格审查,审查考生是否符合报考条件、是否提交完善的入学申请材料、是否按时完成缴费手续。资格审查结果预计在2025年12月下旬公布,请考生密切关注我院网站相关通知。
以同等学力身份报考博士研究生的需参加政治理论考试,非同等学力的考生无需参加。考试由学校统一组织,考试合格成绩为60分。考试时间和地点另行通知。
(二)材料评议
我院将组织专家对考生的入学申请材料进行集体评议打分,材料评议成绩满分100分。材料评议结果预计在2026年1月中上旬公布,请考生密切关注我院网站相关通知。
我院将根据考生的材料评议成绩,结合普通招考招生计划数确定进入复试考核环节的人员名单。
(三)复试
我院在复试环节对申请者的思想品德、外语水平、专业志趣、专业素养、学业水平、科研能力、创新潜质和综合素质等进行综合评价和全面考察。
复试考核方式采用笔试和面试的形式。
技能测试:报考“体育教育与运动训练”的考生需进行技能测试,考生根据自身情况选择运动专项,测试内容包括技术测试、教学或训练技能测试,满分100分。
笔试:报考“体育管理与体育产业”和“运动康复与健康管理”的考生需进行专业课测试,“体育管理与体育产业”专业笔试科目“体育管理学”,“运动康复与健康管理”专业笔试科目“运动生理学”,闭卷考试,考试时间3小时,满分100分。
面试:考生参与面试考核时间不少于30分钟/人。学生需准备10—15分钟的自述PPT,并对面试专家提出的问题进行回答。面试满分100分。
复试考核成绩以百分制计算。笔试成绩和面试成绩的权重为50:50,考生复试考核成绩计算公式为S复=(S笔试+S面试)/2。复试考核成绩低于60分者不予录取。
同等学力考生在复试阶段加试两门本专业硕士学位主干课程,加试方式为笔试。加试科目将在复试通知中公布。
复试考核的具体安排详见我院博士复试通知。
(四)思想政治素质和品德考核
我院在复试的同时,对考生本人的政治态度、思想表现、道德品质、遵纪守法、诚实守信等方面的现实表现进行考核。拟录取名单确定后,我院向考生所在单位函调人事档案(或档案审查意见)和本人现实表现等材料,全面审查其思想政治和品德情况。函调的考生现实表现材料,须由考生本人档案或工作所在单位的人事、政工部门加盖印章。思想政治素质和品德考核不合格者不予录取。
(五)体检
拟录取考生须于公示期内向我院提交由政府设立的二级甲等及以上医院或四川大学校医院出具的体检报告原件。体检标准根据《残疾人教育条例》和《教育部办公厅 卫生部办公厅关于普通高等学校招生学生入学身体检查取消乙肝项目检测有关问题的通知》(教学厅〔2010〕2号)等文件规定,参照《教育部、卫生部、中国残疾人联合会关于印发〈普通高等学校招生体检工作指导意见〉的通知》(教学〔2003〕3号)要求执行。
四、录取
1.考生入学总成绩:S总=S材料评议x 50% +S复x 50%
2.录取按照“全面衡量,择优录取,保证质量,宁缺毋滥”的原则进行。
3.网上公示拟录取名单,经体检、政审、调档等流程后,向拟录取新生发录取通知书。
五、招生咨询方式与受理举报渠道
体育学院招生联系方式:028-85418123
办公/通讯地址:四川大学望江校区体育馆体育学院体育科学研究所办公室
举报受理渠道:
四川大学体育学院党政办:028-85412341
温馨提示:因考试政策、内容不断变化与调整,本网站提供的以上信息仅供参考,如有异议,请考生以权威部门公布的内容为准!






